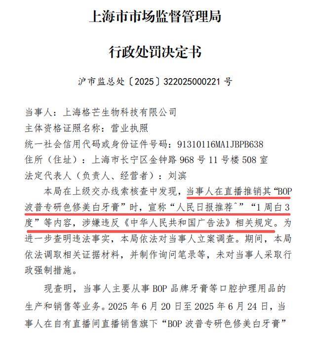
据“信用中国”信息披露,行政处罚决定书《沪市监总处﹝2025﹞322025000221号》显示,近期,上海格芒生物科技有限公司(以下简称“格芒生物”)——国产口腔护理品牌BOP(波普)的运营主体,因在直播推销其“BOP波普专研色修美白牙膏”时,宣称“人民日报推荐^”“1 周白3度”等内容,被责令停止发布相关广告,并处以4.8万元罚款。

截图自“信用中国”网站。
事情发生在2025年6月20日至24日。BOP在其自有直播间销售“BOP波普专研色修美白牙膏”时,直播间背景显示为“人民日报数字传播《智造在中国》栏目推荐”,主播持“人民日报推荐^”(“人民日报推荐^”指人民日报数字传播智造在中国栏目推荐)手卡并口播人民日报推荐。
监管部门调查认为,格芒生物在直播宣传中,在仅有人民日报数字传播《智造在中国》栏目推荐的情况下,声称“人民日报推荐”,虽有与人民日报数字传播有限公司的真实合作推广事实,有“人民日报数字传播《智造在中国》栏目推荐”直播间背景提示,但主播对“人民日报推荐”口播内容未详细予以说明。
此外,风口财经记者发现,在BOP品牌的部分宣传素材中,亦采用“大字突出、小字免责”的方式,显著标注“人民日报官方推荐产品”“人民日报认证”等字样,仅在图片底部以不易察觉的小字号注明实际为“人民日报数字传播《智造在中国》栏目推荐产品”,存在信息呈现不对称问题。

针对产品宣称的“1周白3度”美白效果,格芒生物有该款牙膏相应检测报告结论支持,但未对宣称内容予以详细标注和说明,致使消费者不能全面准确了解该款牙膏功效宣称内容的检测标准、检测实验方法、实验结论等详实来源信息,易使消费者产生“个体实验结果是可被广泛认可的结果”误解。
上述行为违反了《中华人民共和国广告法》关于广告内容应当准确、清楚、明白的相关规定。据此,市场监管部门依法作出责令停止发布违法广告、罚款48000元的行政处罚。
针对以上情况,风口财经记者联系格芒生物方面,对方表示将反馈至相关部门,不过截至发稿,企业未做出回应。
BOP作为近年来迅速崛起的国产口腔护理品牌,主要面向一二三线城市具备一定消费能力的年轻群体。据品牌方公布数据,其涉事产品“色修美白牙膏”自2023年11月1日至2025年7月14日,全国累计销量已突破2000万支。
另据媒体报道,在线下渠道方面,BOP已覆盖全国500余个城市、超10万家终端门店,产品定价处于40元至50元的中高端区间。而在主流电商平台,其旗舰店单支牙膏优惠后售价普遍为39.9元,组合套装则标价79.9元或119.9元。

值得注意的是,2025年9月,BOP官宣演员迪丽热巴担任全球代言人,意在进一步提升品牌影响力与市场关注度。
企业信息显示,格芒生物成立于2019年,注册资本204.7699万元,2024年员工人数为78人。成立以来,公司已完成包括天使轮、Pre-A轮在内的4轮融资,累计披露融资金额达1.7亿元,获得多家知名投资机构支持。
此次行政处罚事件,或对其品牌形象与合规运营提出新的考验。





